Kontaktní osoba

Ing. Dan Staněk,
oddělení regionálního rozvoje KÚ SK,
tel. 257 280 322, e-mail: stanekd@kr-s.cz

 

 

Územní energetická koncepce Středočeského kraje

Jedná se o koncepční regionálně rozvojový dokument řešící v návaznosti na státní energetickou koncepci energetickou problematiku na území Středočeského kraje (SK) vč. energetických opatření týkajících se majetku SK.
Dokument je aktualizací původní krajské energetické koncepce a byl realizován na základě závěrů Zprávy o uplatňování územní energetické koncepce Středočeského kraje (usn. č. 021-06_2017_ZK ze dne 25. 4. 2017).
Dokument byl zpracován s ohledem na naplnění zákona č. 406/2000 Sb. o hospodaření energií v platném znění a navazující legislativy; rovněž byl koncipován a projednáván z titl. zákona č. 100/2001 Sb. o posuzování vlivů na životní prostředí.

Pořizování koncepce v průběhu jejího zajišťování bylo několikrát prezentováno v orgánech SK (Rada kraje, Výbor pro hospodářský a regionální rozvoj, vědu a výzkum, Výbor pro životní prostředí a zemědělství). V Radě kraje byla koncepce projednávána jednak v režimu zákona č. 100/2001 Sb. o posuzování vlivů na životní prostředí (v rámci administrace procesu SEA) a jednak před projednáním v Zastupitelstvu SK (ZK).

Dne 1. 6. 2020 byla Územní energetická koncepce Středočeského kraje 1) (ÚEK SK) projednána a schválena v ZK (ad usn. č. 104-24/2020/ZK 2), manažer. souhrn ÚEK SK ad 3)).

Dle předepsaného legislativního rámce (ad nařízení vlády č. 232/2015 Sb.) ÚEK:
• stanoví cíle a zásady nakládání s energií na území kraje;
• vytváří podmínky pro hospodárné nakládání s energií v souladu s potřebami hospodářského a společenského rozvoje včetně ochrany životního prostředí a šetrného nakládání s přírodními zdroji energie;
• obsahuje vymezené a předpokládané plochy nebo koridory pro veřejně prospěšné stavby pro rozvoj energetického hospodářství, přitom zohledňuje potenciál využití systémů účinného vytápění a chlazení, zejména pokud využívají vysokoúčinnou kombinovanou výrobu elektřiny a tepla, a vytápění a chlazení využívající obnovitelné zdroje energie tam, kde je to vhodné;
• součástí je vyhodnocení ukazatelů bezpečnosti, konkurenceschopnosti a udržitelnosti nakládání s energií;
• zpracovává se na období 25 let;
• vychází ze státní energetické koncepce a v širších územních souvislostech řešeného území zpřesňuje a rozvíjí cíle státní energetické koncepce a určuje strategii pro jejich naplňování;
• je podkladem pro zpracování zásad územního rozvoje nebo územního plánu.

Zpracovatelem ÚEK SK byla spol. ENERGO-ENVI, s. r. o. (Na Březince 930/6, 150 00 Praha 5).
Při pořizování koncepce byly SK využity pro její kofinancování dotační prostředky z programu EFEKT 2, vyhlášeného Ministerstvem průmyslu a obchodu ČR (MPO ČR).

V průběhu pořizování ÚEK SK byly pro analytickou část shromážděny a použity dostupná relevantní energetická aj. statistická data vč. dotazníkového šetření. Při tvorbě návrhové části byly sledovány soudobé a do budoucna očekávané trendy v rozvoji energetiky – jednak v podmínkách zabezpečení energií, jednak v oblasti jejich úspor a hospodárného nakládání – a to z hledisek jak ekonomiky, tak šetrného přístupu k životnímu prostředí a zdraví obyvatel kraje.

Proces koncipování analytické části, jakož i návrhové části proběhl za konzultací a připomínek zástupců „Pléna regionálních zástupců státní správy místních samospráv, dodavatelů energie, relevantních podnikatelských subjektů a nevládních organizací, SIC" (vč. účasti zástupců samosprávných orgánů SK, odborných útvarů KÚ SK – Odboru životního prostředí a zemědělství, Odboru bezpečnosti a krizového řízení, Odboru dopravy, Odboru územního plánování a stavebního řádu, Odboru regionálního rozvoje a Středočeského inovačního centra). Zpracovatel mimoto konzultoval ještě specifickou dílčí problematiku s odbornými pracovišti/odbory KÚ. V návaznosti na připravenou návrhovou část koncepční dokumentace byl vyhotoven návrh Akčního plánu ÚEK SK (AP).

Vzhledem k ustanovení zákona č. 100/2001 Sb. o posuzování vlivů na životní prostředí proběhlo zjišťovací řízení a následně i proces posuzování koncepce z hlediska vlivů na životní prostředí a veřejné zdraví (SEA). Přitom v rámci návrhové části koncepce byly zformulovány tři varianty možného budoucího rozvoje, s různými předpoklady vývoje ve zvyšování energetické účinnosti a využívání obnovitelných zdrojů energie a druhotných zdrojů energie. Jednotlivé varianty se lišily velikostí potřeb primárních zdrojů energie a jejich strukturou, ale také i výší konečné spotřeby energie. Varianta č. 1: Umírněný rozvoj, č. 2: Akceptační, č. 3: Dekarbonizační.

Po předjednání návrhu a vyhodnocení vlivu koncepce na životní prostředí s výběrem varianty ve Výboru pro životní prostředí a zemědělství ZK byla v samostatné působnosti Radou kraje vybrána varianta č. 2 – „akceptační", (též zvaná „realistická"), která je dle usnesení Rady kraje (z 04/ a 09/2018) považována za nejpřijatelnější variantu návrhu ÚEK SK.
Do finálního projednání návrhu aktualizace ÚEK SK v orgánech kraje ve smyslu § 4 shora uvedeného zákona č. 406/2001 Sb. v plat. znění bylo nezbytné získat kladné posouzení od MPO ČR, jež dokument posuzuje z hlediska souladu jednak se státní energetickou koncepcí a rovněž se související legislativou.
Na základě původního vydaného stanoviska MPO ČR a z něho plynoucích doporučení byl návrh ÚEK SK zpracovatelem opakovaně doplněn. Rovněž v rámci nezbytného dokončení procesu SEA bylo z důvodů úprav koncepce dle požadavků MPO ČR opatřeno (souhlasné) Vyjádření zpracovatele vyhodnocení SEA 4) (04/2020).
Následně k upravené finální podobě krajské energetické koncepce bylo vydáno MPO ČR souhlasné stanovisko (04/2020).
Po schválení ÚEK SK v ZK ke zveřejnění bylo připraveno (v souladu § 10g odst. 5 zákona č. 100/2001 Sb. o posuzování vlivů na životní prostředí v plat. znění) Prohlášení předkladatele…5), které obsahuje zejména:
a) informaci, jak byly ve schválené koncepci zohledněny požadavky a podmínky vyplývající ze stanoviska ke koncepci,
b) informaci, jak bylo ve schválené koncepci zohledněno vyjádření dotčeného státu, pokud byla koncepce předmětem mezistátního posuzování podle § 14a (předmětného zákona),
c) odůvodnění vybrané varianty, pokud byl návrh koncepce zpracován ve variantách,
d) informaci o účasti veřejnosti při zpracování koncepce a v procesu posuzování vlivů koncepce na životní prostředí,
e) informaci o přijatých opatřeních pro zajištění sledování a rozboru vlivů koncepce na životní prostředí a veřejné zdraví podle § 10h (předmětného zákona).

Co se týká zpracovaného Akčního plánu (ad příl. č. 1 ÚEK SK), který vychází z čistopisu aktualizace ÚEK SK a zejména Radou kraje vybrané varianty (č. 2 – realistické – ad výše), pořizovatel ÚEK SK je si vědom, toho, že jeho naplňování bude vyžadovat z hlediska organizace a přípravy realizace AP řadu dílčích analýz a upřesnění či další konkretizaci opatření a z nich vyplývajících projektů. Nutno tedy brát, že na předmětnou energetickou koncepci navazující akční plán co do finančního plnění je orientační, přičemž uvedené údaje jsou chápány jako předpoklady, které budou korigovány a finalizovány v rámci upřesnění respektující možnosti krajského rozpočtu a další potenciálně použitelné/vytipované finanční zdroje (státní rozpočet, dot. zdroje EU, bankovní sektor, apod.) - a to v rámci koncipování ročních popř. víceletých finančních plánů kraje a rovněž zohledňující stav a postup realizace projektů z oblasti energetických opatření krajem již připravovaných či probíhajících.
06/2020

Přílohy:
ad 1)  Příloha 1) Aktualizace ÚEK SK  (03/2020) včetně přílohy S.1
ad 1)  Příloha 1) Aktualizace ÚEK SK – příloha S.2 - Tabulky dle nařízení vlády č. 232/2015 Sb
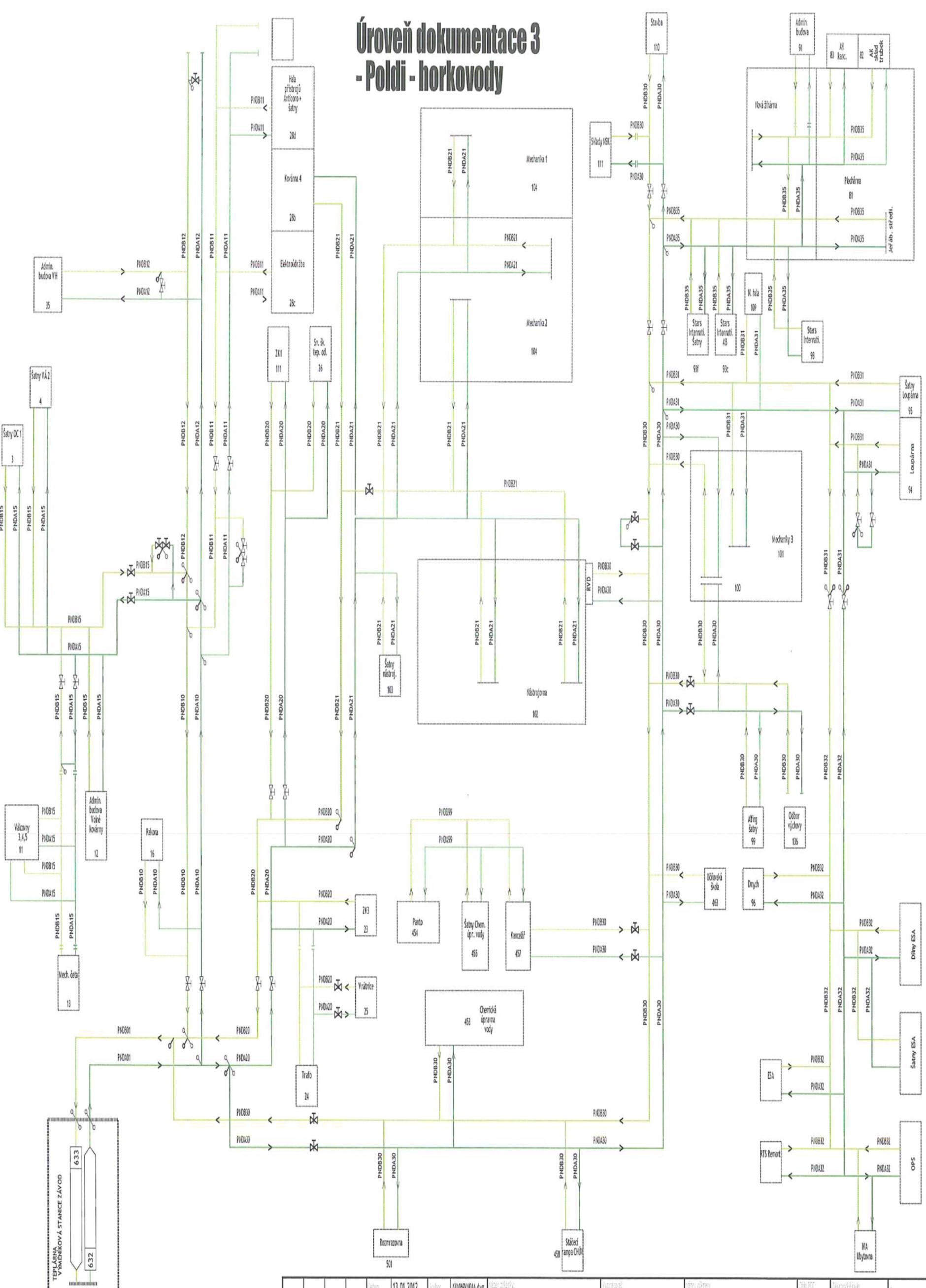
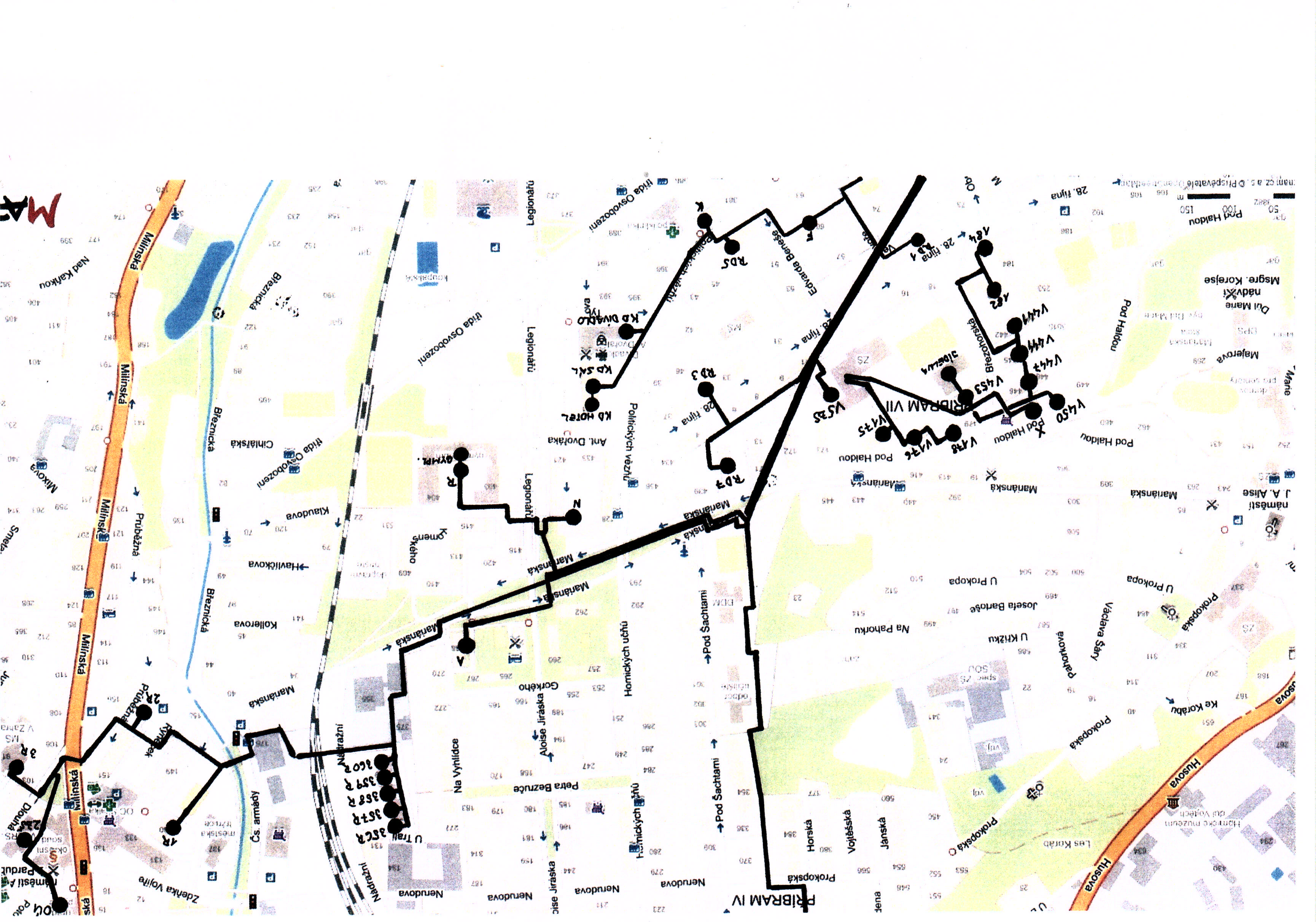
ad 1)  Příloha 1) Aktualizace ÚEK SK – příloha S.3 - Schéma SZT Kladno
ad 1)  Příloha 1) Aktualizace ÚEK SK – příloha S.4 - Schéma SZT Mladá Boleslav
ad 1)  Příloha 1) Aktualizace ÚEK SK – příloha S.5 - Schéma SZT Příbram
ad 1)  Příloha 1) Aktualizace ÚEK SK – příloha S.6 - Schéma SZT Mělník
ad 1)  Příloha 1) Aktualizace ÚEK SK – příloha S.7 - Schéma SZT Neratovice
ad 2) - Příloha 2) – Usnesení Zastupitelstva Středočeského kraje č. 104-24/2020/ZK ze dne 1. 6. 2020 k aktualizaci ÚEK SK
ad 3) – Příloha 3) - Manažerský souhrn aktualizace ÚEK SK (06/2020)
ad 4) – Příloha 4) - Vyjádření zpracovatele vyhodnocení SEA k návrhu ÚEK SK (04/2020)
ad 5) – Příloha 5) - Prohlášení předkladatele ke schválené ÚEK SK dle § 10g odst. 5 zákona č. 100/2001 Sb. o posuzování vlivů na životní prostředí v plat. znění